近年来我校持续投入建设了一批技术先进、功能强大的大型仪器设备集群,已成为推动原创性、突破性科研成果产出的关键支撑。为促进学科交叉,共享技术资源,赋能科技创新,凝聚技术队伍,我校拟推出厦门大学“厦仪智荟”仪器集群沙龙系列活动。通过系列化、主题化的技术沙龙,系统性梳理、展示和研讨我校的核心仪器资源,打破学科壁垒,促进技术交流与思想碰撞,全面提升大型仪器的开放共享水平和使用效益,赋能我校科技创新能力的整体提升,为学校“双一流”建设贡献力量。现将活动具体安排通知如下:
一、本期主题
主题名称:见微知著,探索极限——先进显微成像技术
涉及学科:化学材料、生物医学、物理电子、环境科学
包含仪器举例:扫描电镜、透射电镜等
二、组织单位
主办方:厦门大学实验室与设备管理处
承办方:厦门大学化学化工学院
协办方:福建省化学会、闽西南高校仪器开放共享联盟、日立科学仪器(北京)有限公司、赛默飞世尔科技(中国)有限公司
三、活动时间与地点
活动时间:2025年11月26日 8:30-12:00
活动地点:厦门大学思明校区化学化工学院报告厅
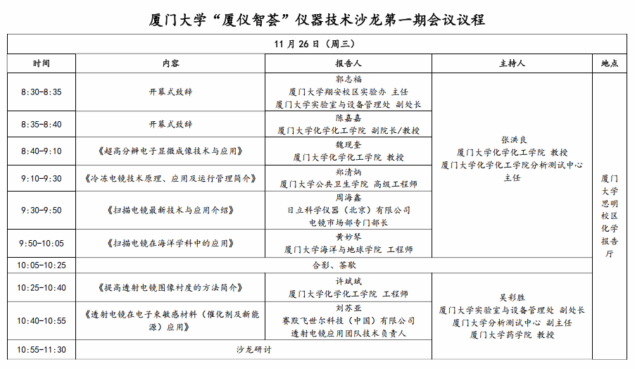
四、会议议程

五、报名方式

1.请于11月21日前扫描下方二维码填写参会回执。
2.本次会议不收取会务费,参会人员往返交通、食宿自理。
六、会议联系人
张老师:2184977
安老师:13950126807
厦门大学实验室与设备管理处
厦门大学化学化工学院
福建省化学会
闽西南高校仪器开放共享联盟
日立科学仪器(北京)有限公司
赛默飞世尔科技(中国)有限公司
2025年11月18日